汽车年检多久可以提前?
〖壹〗、汽车年检比较多可以提前三个月进行,但不同信息源存在差异 ,具体说明如下:提前三个月的依据:根据一般规定,机动车所有人可以在机动车检验有效期满前三个月内向登记地车辆管理所申请检验合格标志,即年检可以提前三个月进行。

〖贰〗 、汽车年检可以提前3个月(含当月)办理,例如2025年12月到期的车辆 ,可在2025年10月1日至12月31日期间完成年检 。提前年检的时间范围根据《机动车登记规定》,机动车所有人可以在检验有效期满前3个月内向登记地车辆管理所申请检验合格标志。

〖叁〗、汽车年检可以提前3个月(90天)检车。具体时间以车辆年检有效期截止月份为准。比如,若车辆年检有效期截止到8月 ,车主可在5月、6月、7月任意时间办理检车手续 。按自然月推算即可,无需精确到天数,像8月到期的情况 ,5月1日就能开始申请。

〖肆〗 、汽车检车可以提前3个月办理,且包含年检到期当月。以下是关于汽车检车提前时间的详细科普:提前时间的计算规则汽车年检的提前时间以行驶证标注的“年检到期日”为基准,向前推算3个月(含到期当月) 。

车辆年检时间规定,可以提前多久年检?
汽车年审是车辆管理的重要环节 ,根据车管所规定,车主可在年审到期前90天内(含3个月)前往当地车检所进行车辆检验。那么,汽车年审究竟可以提前多久进行呢?让我们一同探讨汽车年检的时间规定。
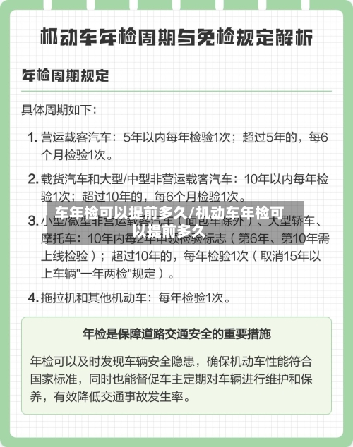
车辆可以提前三个月进行年检 。以下是关于车辆年检时间规定的详细解车辆年检时间规定9座以下非营运小微型客车(面包车除外):6年以内每2年检验1次(免上线检验);超过6年不满10年的 ,每2年检验1次;超过10年不满15年的,每年检验1次;超过15年的,每6个月检验1次。
汽车检车可以提前3个月办理,且包含年检到期当月。以下是关于汽车检车提前时间的详细科普:提前时间的计算规则汽车年检的提前时间以行驶证标注的“年检到期日 ”为基准 ,向前推算3个月(含到期当月) 。
可提前三个月:为了方便车主,车辆年检可以提前进行,但提前的时间范围有限制 ,即比较多可以提前三个月。车主可以根据自己的时间安排,在这三个月内的任意时间点进行年检,以确保车辆始终保持在合法合规的状态。总结:车主应严格遵守车辆年检的规定 ,不可推迟年检时间,以免受到不必要的处罚 。
三个月。汽车年检按照车管所规定,你可以在年审到期日期之前90天(包含当月3个月)内到到当地车检所进行车辆年审。需要注意的是 ,车辆年审是只看月不看天的。
小车提前多久可以年检
小车年审(机动车年检)可提前三个月办理,具体需结合车辆类型和使用性质确定,以下是详细说明:年审提前期限的核心规定 统一提前时限:根据最新交通法规 ,所有机动车(含小车)均可在检验有效期满前3个月内申请年检,例如行驶证标注有效期为2025年12月,则可在10月1日至12月31日期间办理 。
汽车年检比较多可以提前三个月进行,但不同信息源存在差异 ,具体说明如下:提前三个月的依据:根据一般规定,机动车所有人可以在机动车检验有效期满前三个月内向登记地车辆管理所申请检验合格标志,即年检可以提前三个月进行。
家用轿车验车可以提前三个月办理 ,包含年检到期当月。以下是具体说明: 提前验车的时间范围根据相关规定,家用轿车年检允许在到期前三个月内办理,且包含年检到期当月 。例如 ,若行驶证标注的年检到期日为2025年10月15日,则车主可在2025年7月1日至10月31日期间完成验车。
车年审可以提前5个月吗?
〖壹〗、汽车年检可以提前3个月。在截至日期3个月内都可接受检测申请年审 。年检时,比较好提前两个月或1个多月进行 ,避免临近到期才想起受检。例如车辆年检在7月份到期,其最后一天是7月31日,最早可在5月1日起开始检测 ,但如果4月30日去,即便能检车,也无法最终盖章完成年检流程。
〖贰〗、根据《机动车登记规定》第四十条规定,机动车所有人可在机动车检验有效期满前三个月内向登记地车辆管理所申请检验合格标志 。以6月参加年审的车辆为例 ,可在6月中的任意时间参加年检。从上述规定可见,汽车年审时间是根据车辆类型和车龄来确定的。
〖叁〗 、小车年检可以提前三个月进行,即有效期满前九十天内皆可 。具体来说:提前时间:若车辆6月需年检 ,车主可以在4月、5月、6月这三个月内的任意时间前往进行年检。年检重要性:年检是所有拥有正式车牌与行驶证的车辆必须执行的检查,以确保车辆的安全性和合规性。
〖肆〗 、车辆年审可以提前九十天。车辆除了可以按时进行年审以外,也可以提前进行年检 。汽车年检的时间一般是依据月份来计算的 ,不是根据具体的时间日期的来进行计算的。如果年检期限前三个月有时间的话,车主可以提前进行汽车年检。这样可以避免因临时有事无法办理年检业务,导致年检逾期 。如果汽车年检逾期还继续上。
〖伍〗、汽车年审可以提前 ,且比较多可提前三个月(约90天)进行,但不同规定或表述下存在60天的说法,实际应用中应以登记地车辆管理所的具体要求为准 ,通常提前三个月是更普遍接受的时间范围。
〖陆〗、汽车年检可以提前3个月进行 。具体来说:时间范围:汽车年审允许在到期前的前60天(即约3个月)进行年检。例如,如果车辆原本应于6月接受年审,那么4月 、5月和6月初都是适宜的时间点。预约要求:车辆应在检验期限到期前3个月进行预约,且预约时间需在申请日期之后的一周内有效 。
小车年检可以提前几个月年检?
汽车年检可以提前3个月(含当月)办理 ,例如2025年12月到期的车辆,可在2025年10月1日至12月31日期间完成年检。提前年检的时间范围根据《机动车登记规定》,机动车所有人可以在检验有效期满前3个月内向登记地车辆管理所申请检验合格标志。
汽车年检可以提前3个月 。在截至日期3个月内都可接受检测申请年审。年检时 ,比较好提前两个月或1个多月进行,避免临近到期才想起受检。例如车辆年检在7月份到期,其最后一天是7月31日 ,最早可在5月1日起开始检测,但如果4月30日去,即便能检车 ,也无法最终盖章完成年检流程。
统一提前期限所有机动车(包括免检车和需上线检测的车辆)均可在检验有效期满前3个月内申请年检 。例如,若车辆检验有效期至2025年12月,则从10月1日至12月31日期间均可办理。具体执行规则 起始时间:以检验有效期所在月份为基准 ,提前3个月的第1日起即可办理(如12月到期,最早10月1日可检测)。
提前多久可以审车年检
车辆年检可以提前3个月(90天)办理 。具体计算方式以上牌所在月的最后一天为起点往前推算。例如,若车辆年检到期月份为7月,可从7月31日向前推90天 ,即5月1日至7月31日期间办理。需注意,系统严格按此时间范围审核,提前超出90天的申请将无法通过 。
可以提前90天(3个月)审车年检。具体规定如下:时间计算方式:以上牌所在月的最后一天为起点 ,向前推90天。例如车辆年检到期月份为7月,可从7月31日往前推算90天,即5月1日至7月31日期间办理 ,系统仅允许在此时间段内完成年检流程 。
审车可以提前3个月检车,包含年检到期当月。车辆年检提前办理能让车主有更充裕的时间处理可能出现的问题,确保车辆顺利通过年检。例如 ,若车辆年检到期月份为7月,最早可在5月1日起办理年检 。








