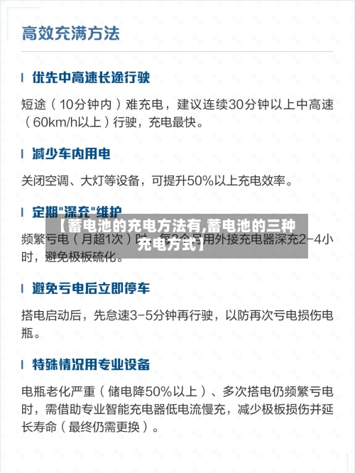
蓄电池的充电方法有哪些?
蓄电池常见的充电方法主要有恒流、恒压、阶段 、脉冲四种,适配不同场景且各有利弊。 恒流充电法 充电过程中电流始终恒定 ,适合对处于不同状态的蓄电池进行灵活适配,初期充电速度较快 。缺点是后期电流过大易损伤电池,整体能耗较高 ,且耗时较长。 恒压充电法 以恒定电压充电,后期电流自动减小,避免过充且效率较高。

蓄电池的充电方法具体如下:脉冲充电:简单又经济此方法充电电流较大充电速度快缺点是当电网电压波动时充电电流也随之波动 。

汽车蓄电池的充电方式多种多样 ,其中最为常见和实用的包括恒流充电、恒压充电以及脉冲充电。这三种充电方式各有其特点,适合不同的使用场景。脉冲充电是日常生活中最为常用的充电方法 。其特点在于充电电流较大,因此充电速度相对较快。
蓄电池充电方法如下:恒定电流充电法:充电过程中 ,充电电流始终保持不变,叫做恒定电流充电法,简称恒流充电法或等流充电法 ,蓄电池最大允许的充电电流情况下,充电电流越大,充电时间就可以缩短。
汽车蓄电池的充电方法主要包括恒流充电、恒压充电和脉冲充电 。其中,脉冲充电是日常生活中较为常见且实用的方法 ,其便捷性和经济性深受用户喜欢。脉冲充电的显著特点是充电电流较大,因此其充电速度在三种方法中居于首位。然而,快速充电的同时 ,必须严格控制充电时间 、电压和温度,以防过充造成损失 。

蓄电池充电:三种方式大解析
蓄电池的充电方式主要分为三种:定电压充电、定电流充电以及脉冲快速充电法。下面,我们将深入探讨每一种充电方式的运作原理、优缺点 ,以便读者能够全面了解蓄电池的充电过程。 定电流充电 定电流充电方式中,充电电流被设定并保持恒定。这种方法的优点在于,它能够确保电池以稳定的速率充电 ,适合那些需要长时间充电的应用场景 。
蓄电池的三种充电方式包括:恒流充电:方式描述:充电器为蓄电池提供恒定电流,直至蓄电池充满。优点:充电过程稳定,易于控制 ,适用于大多数蓄电池类型。局限性:充电时间较长,对大容量蓄电池可能需要较大充电设备 。恒压充电:方式描述:充电器为蓄电池提供恒定电压,直至蓄电池充满。
蓄电池初次充电和去硫化充电最适合的方法是恒流充电法。 恒流充电法核心原理这种方法的核心是在整个充电过程中,通过调整充电设备的输出电压 ,始终保持充电电流的大小稳定不变 。这能确保极板上的活性物质充分 、均匀地参与化学反应。
蓄电池的充电方法有哪三种
蓄电池的三种充电方式包括:恒流充电:方式描述:充电器为蓄电池提供恒定电流,直至蓄电池充满。优点:充电过程稳定,易于控制 ,适用于大多数蓄电池类型 。局限性:充电时间较长,对大容量蓄电池可能需要较大充电设备。恒压充电:方式描述:充电器为蓄电池提供恒定电压,直至蓄电池充满。优点:充电速度相对较快 ,充电设备相对简单 。
汽车蓄电池的充电方法主要包括恒流充电、恒压充电和脉冲充电。其中,脉冲充电是日常生活中较为常见且实用的方法,其便捷性和经济性深受用户喜欢。脉冲充电的显著特点是充电电流较大 ,因此其充电速度在三种方法中居于首位。然而,快速充电的同时,必须严格控制充电时间、电压和温度 ,以防过充造成损失 。
汽车蓄电池的充电方式多种多样,其中最为常见和实用的包括恒流充电 、恒压充电以及脉冲充电。这三种充电方式各有其特点,适合不同的使用场景。脉冲充电是日常生活中最为常用的充电方法 。其特点在于充电电流较大,因此充电速度相对较快。
蓄电池的充电方式主要分为三种:定电压充电、定电流充电以及脉冲快速充电法。下面 ,我们将深入探讨每一种充电方式的运作原理、优缺点,以便读者能够全面了解蓄电池的充电过程 。 定电流充电 定电流充电方式中,充电电流被设定并保持恒定。
铅酸蓄电池充电方法
铅酸蓄电池的充电方法主要有以下几种: 恒定电压充电法 方法描述:在确定并保持充电电压为某恒定值的情况下进行快速充电。充电初期蓄电池电压较低 ,充电电流较大,随着充电的进行,电流逐渐减小 。优点:该方法简单 ,控制系统容易实现。
铅酸蓄电池的充电方法主要包括以下几种:恒定电压充电法:方法描述:在确定并保持充电电压为某恒定值的情况下进行快速充电。随着充电的进行,电流逐渐减小 。优点:方法简单,控制系统容易实现。
充电方法: 首充满充满放:铅酸蓄电池的首充尤为重要 ,需要进行满充满放,即在充电器跳灯后,继续充1两小时 ,整个过程大约需要811个小时。 后续两次充电:头三次充电都需要进行满充满放,方法与首充相同,确保电池能够充分激活并达到最佳状态。
铅酸蓄电池的充电方法主要包括以下几种: 恒定电压充电法 方法描述:在确定并保持充电电压为某恒定值的情况下进行快速充电 。充电初期蓄电池电压较低,充电电流较大 ,随着充电的进行,电流逐渐减小。特点:该方法简单,控制系统容易实现 ,适用于大多数铅酸蓄电池的充电需求。
铅酸蓄电池的充电方法主要有以下几种: 恒定电压充电法 简介:在确定并保持充电电压为某恒定值的情况下进行快速充电 。 特点:充电初期蓄电池电压较低,充电电流较大,随着充电的进行 ,电流逐渐减小。该方法简单,控制系统容易实现。
铅酸蓄电池的充电方法主要包括以下几种:恒定电压充电法 在确定并保持充电电压为某恒定值的情况下进行快速充电 。充电初期,由于蓄电池电压较低 ,充电电流较大;随着充电的进行,蓄电池电压逐渐上升,充电电流逐渐减小。此方法简单易懂 ,控制系统容易实现,适用于大多数铅酸蓄电池的充电需求。








